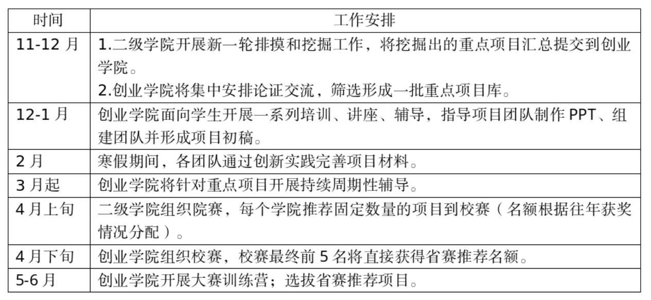
2026年大赛总体时间安排为2025年11月—2026年10月,由项目挖掘、参赛报名、项目打磨、校赛决赛、省赛备赛、国赛备赛六个环节组成。时间线如下:

一、项目主要来源
在校生和毕业5年内校友创办的优质创业项目、重点关注在校生中有家族直系亲属创办企业和优质创业项目的背景,教师横向课题子课题以及已开展多年并取得一定积累的非遗传承和公益性服务项目(乡村振兴、社会治理、弱势群体帮扶等方向)。
二、项目挖掘步骤
1.针对大一、大二学生,协同辅导员、班主任、学生班级双创联络人进行全方位的摸底排查;针对近5年毕业校友,协同学院分管校友工作领导和联系人进行排摸,梳理出初步符合条件和具有一定相应资源的名单;
2.学院联系创业学院安排专家进行深入对接交流,确定重点项目初步名单;
3.鼓励学院开展多轮次的孵化辅导和项目培育工作,创业学院将按计划推进项目完善和打磨工作。
三、相对优质项目类型
1.“科技创新”型项目,即项目具有较高科技含量,贴近国家战略需求,解决国家关注的科技创新项目等;
2.“强流水”型项目:即注册3年内企业月流水50万或年流水超500万,注册3-5年企业年流水破千万的项目;
3.“已融资”型项目:即创办的企业已有融资经历;
4.学生或家人自持发明专利项目:专利优先级:PCT国际专利>发明专利>软著≥实用新型;
5.强资源型项目:即具有独有渠道、优势生产资源的项目;
6.新业态创业项目和非遗传承项目:即新业态商业模式向具有高IP流量(十万级流量)的项目和弘扬中国传统优秀文化的非遗传承项目(国家级、省级非物质文化遗产传承人)等;
7.其他比较符合参赛要求的项目。
四、参与挖掘项目权益
为鼓励相关教师和学生积极参与项目排摸和挖掘工作,挖掘出项目的老师和同学确保成为该项目指导教师和学生团队成员,并将视后续工作参与情况优先靠前排名。
五、挖掘要求
请各位老师根据通知要求,开展新一轮排摸和挖掘工作,学院将从下周起开始常态化项目论证工作。请各位老师将排摸到项目(附件一)发至邮箱[email protected],邮件名称注明:中国国际大学生创新大赛项目挖掘+挖掘人姓名。
联系电话:0571-87557123
巴卡漫画
2025年11月17日